二、智库评价方法的对比分析
对于智库的评价,可谓仁者见仁、智者见智。
国外学者在评估智库的影响力方面,做了许多尝试。其中的一种方法是对智库业绩进行定量评估,计算他们带来了多少媒体报道、员工向立法委员会陈述观点的次数。[1]
安德鲁·里奇和肯特·威佛仔细分析了美国51家智库的知名度,发现被媒体报道数量多的机构比媒体形象一般的智库更有可能被召集到国会,向国会陈述观点。[2]
安德鲁·里奇在另外的研究中发现,那些媒体报道数量多的智库与那些政策制定者和其他意见领袖认为是最有影响的智库之间似乎存在某种关系。[3]
之后,唐纳德·E.·埃布尔森对比研究了美国和加拿大两国智库影响政策制定的机遇、制约因素和有利条件,分析了公众知名度和政策的相关性。
我国学者也对智库的影响力做了探索。比如,朱旭峰对中国思想库影响力进行了实证分析[4],还有一些学者与机构进行了相关尝试。
从目前国内外的智库评价情况来看,主要有三个智库评价项目受到较多的关注与热议。
(一)美国宾夕法尼亚大学的《全球智库报告》
美国宾夕法尼亚大学所属的“智库与市民社会项目(TTCSP)”课题组(以下简称为“项目组”)从2006年开始,探索全球智库的评价机制,并已逐步形成了其特有的一套智库评价流程。具体而言,首先,在每年春季向其项目资料库中的人员以及其他感兴趣的公众发送邮件,邀请他们登录项目组网站,并推荐有资格参加“国际咨询委员会”(“International Advisory Committee”,以下简称为“IAC”)的人员名单及联系方式。然后,项目组向IAC成员发出提名邀请,请他们按照若干类别分别提名每个类别中他们认为能够排在前25名的智库。在汇总提名结果后,将所有被提名为顶级智库的候选机构的汇总资料发给“专家小组”(“Expert Panelists”,以下简称为“EP成员”),邀请他们参考项目组提供的评价指标对这些筛选后的机构进行分类排名、确认和调整,在每年年底确定各个类别的最终排名。
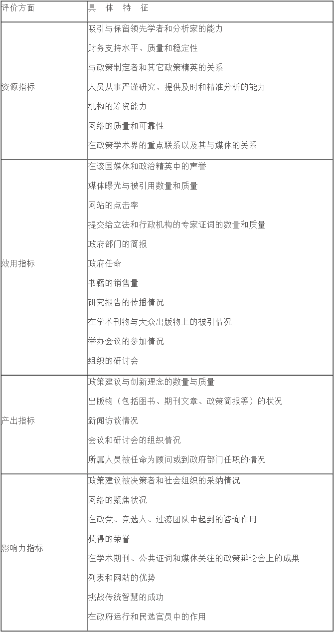
表1 《全球智库报告》的智库评价指标体系

资料来源:课题组根据相关资料汇总归纳。参见[美]詹姆斯·G.·麦甘:《2013年全球智库报告》,上海社会科学院出版社,2014年6月。
根据介绍,项目组在2011年度共向全球182个国家的6545家智库发出了参评邀请,并收到了120个国家的1500多位个人的提名回复,其后要求提名者按照30个类别分别推荐出各类别中排在前25名的智库,30个类别共收到25000项提名,被提名智库共计5329家,其中202家智库被提名为世界顶级智库。[5]
美国宾夕法尼亚大学“智库与市民社会项目(TTCSP)”课题组较早地开始了对全球智库的评价和排名研究,并将该项目持续推进至今,已取得了智库研究领域的一项标杆性成果。该项目采用的是整体性测度方法中的“主观整体印象评价法”,此方法简而易行,因此尽管该项目组中只有詹姆斯·G.·麦甘(以下简称为“麦甘”)一名专职工作人员,但也可以通过实习学生的帮助顺利完成每年的问卷调查工作。
然而,《全球智库报告》在得到各方肯定的同时,不可否认,该报告也存在着诸多问题。在对历年的《全球智库报告》加以系统研究分析之后,我们认为该报告主要存在如下六大问题。
第一,评价方法欠缺客观性,有待进一步完善。在全球智库排名工作中,麦甘采用的是“主观整体印象评价法”。这种评价方法的优点是简便易行,可以快速地对大量客观主体(比如全球智库)进行评价,但与此同时这种评价方法的缺点也十分明显,具体而言就是主观导向的影响过大,评价者所处的地域、所研究的领域、所持有的观点等等都会对全球智库的评价产生不同程度的影响,因而也必然会影响到全球智库评价结果的准确性。我们认为,客观且全面的全球智库评价方法不仅要有主观的评价,而且更需要有大量的、多层次的客观指标的评价。只有主观定性评价与客观定量评价相结合,才能较为全面地对全球智库做出相对公正客观的评价。
第二,研究力量有待充实。很显然,承担全球智库评价如此庞大的项目,必须拥有一支具备科学素养的研究团队,必须有相对稳定的财力支持。尤其是,麦甘所采用的“主观整体印象评价法”要求必须通过优秀的调研人员来最大程度地去除主观评价中的偏差,这是保证“主观整体印象评价法”有效实施的关键环节。然而,非常遗憾的是麦甘所进行的该评价项目只由他一名全职工作人员负责,而这个项目的数据收集、研究和分析,不是借助于实地调研或者专门的工作人员进行的,而是依靠来自宾夕法尼亚大学和费城地区其他高校的实习学生进行的。我们在海外实地调研中曾经见到了参加全球智库评价项目的实习学生,这些学生本身没有经过严格的学术训练,对于全球智库的理解也比较粗浅,有的学生只是把该项目作为暑期实习以此获得调研经历而已,由此可见倚重这些人员所进行的调研,其调研质量是令人担忧的。
第三,专家遴选机制有待规范化与透明化。从麦甘报告可以看出,该排名工作中最重要的一环是专家小组的形成。2011年,麦甘通过在互联网平台上公开民主推荐国际咨询委员会(IAC)和专家小组(EP成员)的方式,吸收了来自各地区和各研究领域的专家小组成员、跨领域的记者与学者、现任和前任智库负责人、智库的捐助人、社会民众的代表、以及其他智库相关人员等组成了专家小组。然而,麦甘并没有给出专家小组成员的专业领域、地区所属、职务职称等具体分布情况,例如亚洲地区有多少人员参与到国际咨询委员会和专家小组等,这些专家成员的构成会直接影响到调查样本对该地区智库的认知熟悉程度。在麦甘致评选专家小组成员的一封电子邮件中,他明确告诉这些评选专家,“你的选择和排名将被严加保密”,同时,麦甘还向评审专家提议,“如果你没有时间为所有智库排名,那就花上几分钟为你所在的地区或你的专业领域的智库排一下名”。这种随意的评选要求显示出该项目在质量把控方面太过宽松草率。
第四,报告存在较多漏洞,难以令人信服,有许多值得商榷的地方。比如,2009年将“麻省理工大学经济系”单独拿出来排在“科学和技术类前10”中的第2名,而在此后历年的系列报告中,该智库再也没有出现过在这一类别里面。欧洲学者早在2010年就系统整理出西欧部分智库在该报告排名榜上所存在的自相矛盾之处,例如英国的“大赦国际”在“西欧前40”中只排到第12名,却同时又被排在了“世界前10(非美国)”中的第5名;在“西欧前40”中比大赦国际排名还要靠前的德国“艾伯特基金会”却未排进“世界前10(非美国)”类别之中等等,不一致的地方多达20余处。再比如,2012年的报告将中国社会科学院下属的“世界经济与政治研究所”单独拿出来与中国社会科学院一起参与排名,显然没有搞清楚机构之间的隶属关系。
第五,工作态度不够严谨。例如,2010年该项目组在短短10天之内就公开发布了三个不同版本的报告(即1月21日、25日、31日)。对此,有学者指出在第一个版本中,智利的“拉丁美洲和加勒比海经济委员会”被排在拉丁美洲和加勒比海地区的第一名,而在另外两个版本中,这一机构再也没有出现在前40名之中,此外还出现了一个机构在同一张表格中被同时排出两个不同名次的错误。类似的错误也出现在《2014年全球智库报告》中,“世界顶级智库(含美国)”150强榜单里排名第48名与第99名的智库都是中国的“国务院发展研究中心”。如此大的错误,足见其工作态度的粗疏。更令人困惑不解的是“布鲁金斯学会”在2012年“环境类前70”排名中位列第2名,然而布鲁金斯学会却在其官方网站上公开声明其并不关注环境政策方面的研究。类似的现象连续出现了几年,即布鲁金斯学会在多个分类排名中都被排入了前10名,而不管他们是否在该领域有研究活动。
第六,《全球智库报告》尚未取得全球范围的普遍认可,其新闻通稿的宣传内容存在不实之处。2015年新闻通稿中宣称,“《全球智库报告》是在数千名国际专家学者的提名基础上,依据科学系统的标准而形成的评定结果,自2007年发布全球智库排名至今,已逐渐成为反映全球智库表现和综合影响力的国际风向标”。而我们在对美国多家著名智库进行调研时发现,大家的看法并非如此。当然,布鲁金斯学会很乐意见到自己被该报告评为“全球第一智库”,并且在其官方网站上对此进行大张旗鼓地宣传。然而我们到美国其它智库调研时,无论是美国卡内基和平基金会、美国企业研究所,或者美国战略与国际研究中心、美国外交关系委员会,抑或传统基金会、世界资源研究所,他们则都对布鲁金斯学会荣膺“全球第一智库”不以为然,只有在自己被报告的某个分类评为第一时,他们才会接受其评价结果。
综上所述,我们认为,《全球智库报告》目前还存在诸多问题,其权威性也受到多方的质疑。对此,国内很多媒体并没能做到全面而客观地加以报道,以致出现了一些学者、研究机构和媒体在不明事实情况下,盲目跟风炒作的现象。我们建议对此类研究报告必须慎重对待、严加甄别,不可过高评估其价值。
(二)上海社会科学院的《中国智库报告》
2014年1月22日,上海社会科学院智库研究中心发布了中国第一份《中国智库报告》,并公布了中国智库影响力排名,其排行榜分综合影响力排名、系统影响力排名和专业影响力排名三大类。该项目的评价方法基本上是参考麦甘的“主观整体印象评价法”,对我国智库的评价主要考核了四个方面,具体参见下表。
表2 中国智库影响力评价标准

资料来源:上海社会科学院智库研究中心,《2013年中国智库报告——影响力排名与政策建议》,上海社会科学院出版社,2014年6月。
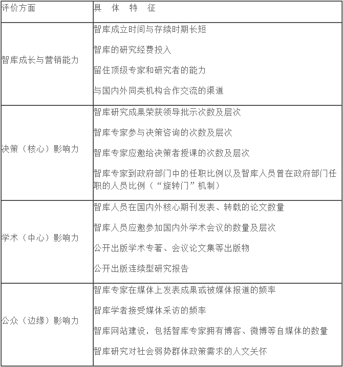
2015年,上海社会科学院智库研究中心对智库评价的体系进行了修改,围绕中国智库的决策咨询影响力、学术影响力、媒体影响力、公众影响力、国际影响力,以及智库的成长与营销能力设定评价标准,采用多轮主观评价方法,就中国活跃智库的综合影响力、分项影响力、系统内部的影响力和专业影响力等方面进行打分与排名,并在此基础上,总结归纳了中国最具影响力智库的主要特征。具体评价标准参考下表。
表3 中国智库影响力评价标准

资料来源:上海社会科学院智库研究中心,《2014年中国智库报告》,上海社会科学院出版社,2015年1月。
上海社会科学院智库研究中心认为:智库影响力是其决策影响力、学术影响力、媒体影响力、公众影响力和国际影响力的综合体现,加上智库影响力实现的一整套渠道和机制,即智库的成长与营销能力等,共同构成本报告对于中国智库影响力的评价标准。同时,考虑到影响力是一种主观评价,往往因人、因事而异,很难用具体的指标加以测量。为此,项目组以多轮主观评价法为主,利用相对模糊的序数排名,参考个别定量指标,对于智库影响力进行评价。
上海社会科学院开创了我国智库评价的先河,最早推出了有关智库评价的报告,明确提出了自己的评价智库影响力的指标体系。
上海社会科学院对中国智库进行了分类分析,即把中国智库划分为党政军智库、社会科学院智库、高校智库和民间智库四大类,并且对它们各自的智库性质、组织形态、经费来源和研究方向等进行了对比分析[6]。
值得一提的是,上海社会科学院根据中国智库分类演化与研究领域的特点,在2013年的报告中设计了三类排名,第一类综合影响力排名,第二类系统影响力排名,第三类专业影响力排名。
上海社会科学院的中国智库报告中存在的问题,主要体现在:
第一,对智库的界定有待进一步明确。正如报告所言:目前对高校智库的遴选,在综合影响力和系统影响力的评选时,以所在大学为单位;在专业影响力评选时,以高校下属的二级学院和研究中心为单位。如何界定高校智库,将涉及到智库数量和规模等问题,值得进一步探讨。[7]
第二,评价方法有待完善。这是一个比较关键的问题。上海社会科学院目前采用的是“提名+评选+排名”的主观评价方法,应当逐步改用“主观+客观”的评价方法[8]。
当然,更重要的是评价程序的透明度,评价权重的设定。比如,哪些人参与了问卷调研,评委专家的构成、地域分布、学科分布是否均衡等?这些对最终的评价结果起着至关重要的作用,应当公开相关信息。再比如,即使采取主观评价方法,也应当对评价指标的权重加以说明,特别是对排名榜单中的相关智库的得分给予披露,让被评智库做到清楚明了,赢在哪里,输在哪里。而现在只是一个简单的排行榜,无法起到让相关智库发现差距的作用,也很难让他人对其评价工作进行合理的衡量和评判。
(三)零点国际发展研究院与中国网的智库评价
2015年1月15日,零点国际发展研究院与中国网联合发布了《2014中国智库影响力报告》。根据该智库影响力分类,采用四类影响力指标:专业影响力、政府影响力、社会影响力和国际影响力。每类影响力设置3-5个客观指标,如表所示:
表4 中国智库影响力评价指标
资料来源:零点国际发展研究院与中国网,《2014中国智库影响力报告》,2015年1月15日。
每个二级指标在数据收集过程中可能会根据实际情况再分为更详细的指标,比如研究人员数量会再细分为国内研究人员和国外研究人员。
为了保证研究结果更加客观,零点国际发展研究院与中国网将上海社会科学院的排名作为一级指标,将排名换算为得分后,与他们通过客观指标加总得到的分值进行综合后计算出智库的最终得分,即采用如下公式:
智库得分=客观指标得分×70% +主观指数得分×30%
从公式可知,智库排名的得分以量化的客观指标为主。零点国际发展研究院与中国网期望建立一套完全由量化指标构成的体系,但这一体系的确立还需要多年的积累和试错。主观得分的比重将在以后逐年减小,直至去除。
就零点国际发展研究院与中国网的《2014中国智库影响力报告》而言,首先,其评价智库的运作模式有所创新,评价机构来自民间研究机构与媒体合作研究是一大亮点。其次,他们试图改进评价方法,创造出主观评价与客观评价相结合的评价方法,并且尝试把上海社会科学院的评价结果作为来源数据,但与此同时,他们也同样没有公开相关智库的最后得分,也没有完全展示量化的过程,缺乏评价的透明度。尤其是对智库的界定没有给出一个明确的范围,对智库的客观数据、打分等也没有加以公开。我们在调研中与零点国际发展研究院的相关人员进行了交流,他们也认为数据的采集仍然存在较大的问题,对数据采集所投入的人员和时间不够充足,评价过程中征求的专家也还不够全面。
【未完待续】
--------------------------------------------------------------------------------
[1] 唐纳德﹒E﹒埃布尔森:《智库能发挥作用吗?》,上海社会科学出版社,第二版修订版,第89页。
[2] Rich, Andrew, and R. Kent Weaver. “Think Tanks, the Media and the Policy Process.” Paper presented at the 1997 annual meeting of the American Political Science Association, Washington, DC, August 1997.
[3] Rich, Andrew. “Perceptions of Think Tanks in American Politics: A Survey of Congressional Staff and Journalists.”Burson-Marstellar Worldwide Report, December 1997.
[4] 朱旭峰:《中国思想库政策过程中的影响力研究》,清华大学出版社,2009年。
[5] 王继承:“麦甘‘全球智库报告’排名机制及其影响”,《中国经济时报》,2012年8月28日。
[6] 上海社会科学院智库研究中心:《2013年中国智库报告——影响力排名与政策建议》,上海社会科学院出版社,2014年6月,第9页。
[7] 上海社会科学院智库研究中心:《2013年中国智库报告——影响力排名与政策建议》,上海社会科学院出版社,2014年6月,第43页。
[8] 上海社会科学院智库研究中心:《2013年中国智库报告——影响力排名与政策建议》,上海社会科学院出版社,2014年6月,第42-43页。